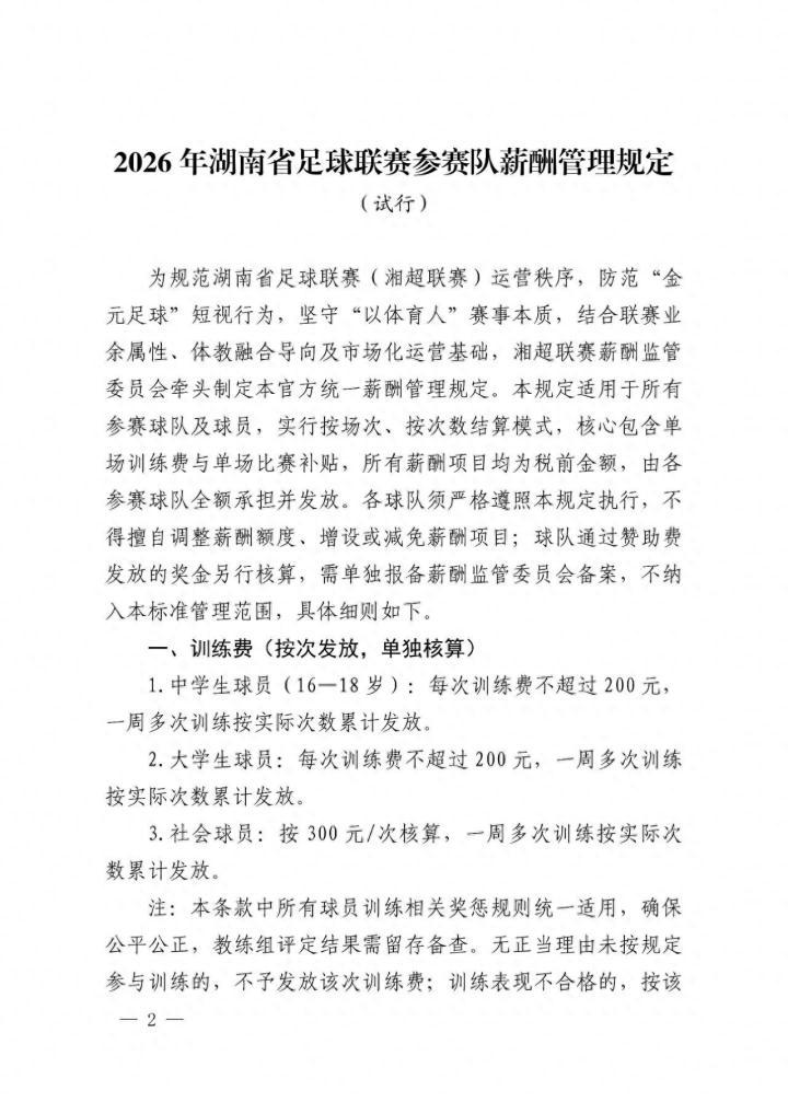
4月8日,潇湘晨报报道,《2026年湖南省足球联赛参赛队薪酬管理规定(试行)》已于近日正式发布,规定自2026赛季起施行,覆盖所有参赛球队、球员、教练组及相关赞助商。

新规彻底取消月薪、车马费等常规薪酬项目,所有薪酬均为税前金额,由参赛球队全额承担,且训练费与比赛补贴独立核算、互不叠加。针对不同身份球员实行差异化薪酬标准,同时强化体教融合硬性要求:
训练费:中学生(16-18岁)、大学生球员均不超过200元/次,社会球员不超过300元/次,无正当理由缺训不予发放,训练表现不合格仅发放50%;
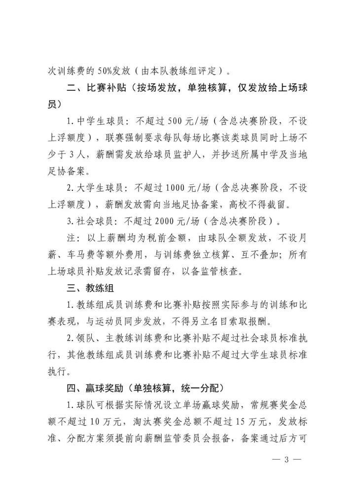
比赛补贴:按场次单独核算,仅发放给上场球员,中学生球员不超过500元/场,大学生球员不超过1000元/场,社会球员不超过2000元/场。
教练组薪酬同步实行标准化管理,领队、主教练薪酬不超过社会球员标准,其他教练组成员不超过大学生球员标准,不得另立名目索取报酬。
尤为关键的是,由于今年湘超要求每队每场比赛中学生球员同时上场不少于3人,所以其薪酬需直接发放至监护人账户,并抄送所属中学及当地足协备案;大学生球员薪酬发放需向当地足协报备,高校不得截留。
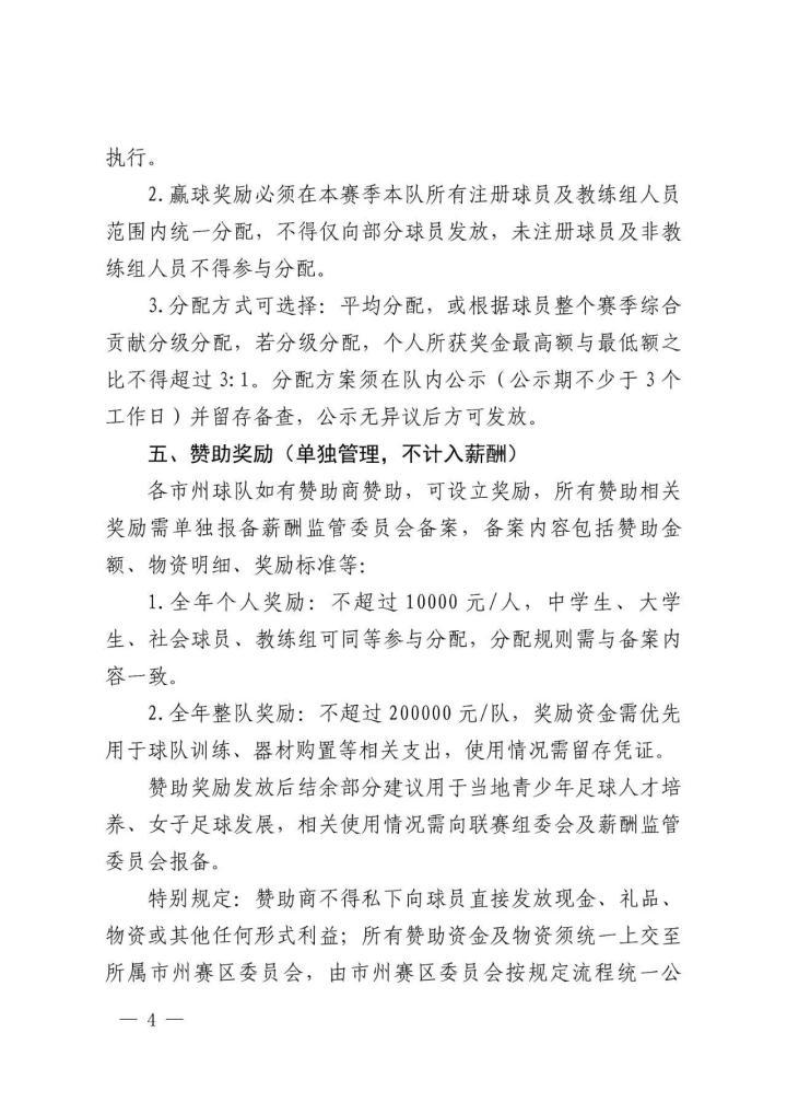
为避免过度激励引发的恶性竞争,新规对赢球奖励和赞助奖励实行单独核算、上限管控与公开公示制度:
赢球奖励:常规赛总额不超过10万元,淘汰赛总额不超过15万元,必须在所有注册球员及教练组范围内统一分配,个人最高与最低奖金之比不得超过3:1,分配方案需提前报备并队内公示不少于3个工作日;
赞助奖励:全年个人奖励不超过1万元/人,整队奖励不超过20万元/队,所有赞助资金及物资须统一上交市州赛区委员会,严禁赞助商私下向球员发放现金、礼品等任何形式利益。整队奖励结余部分,优先用于当地青少年足球人才培养和女子足球发展。
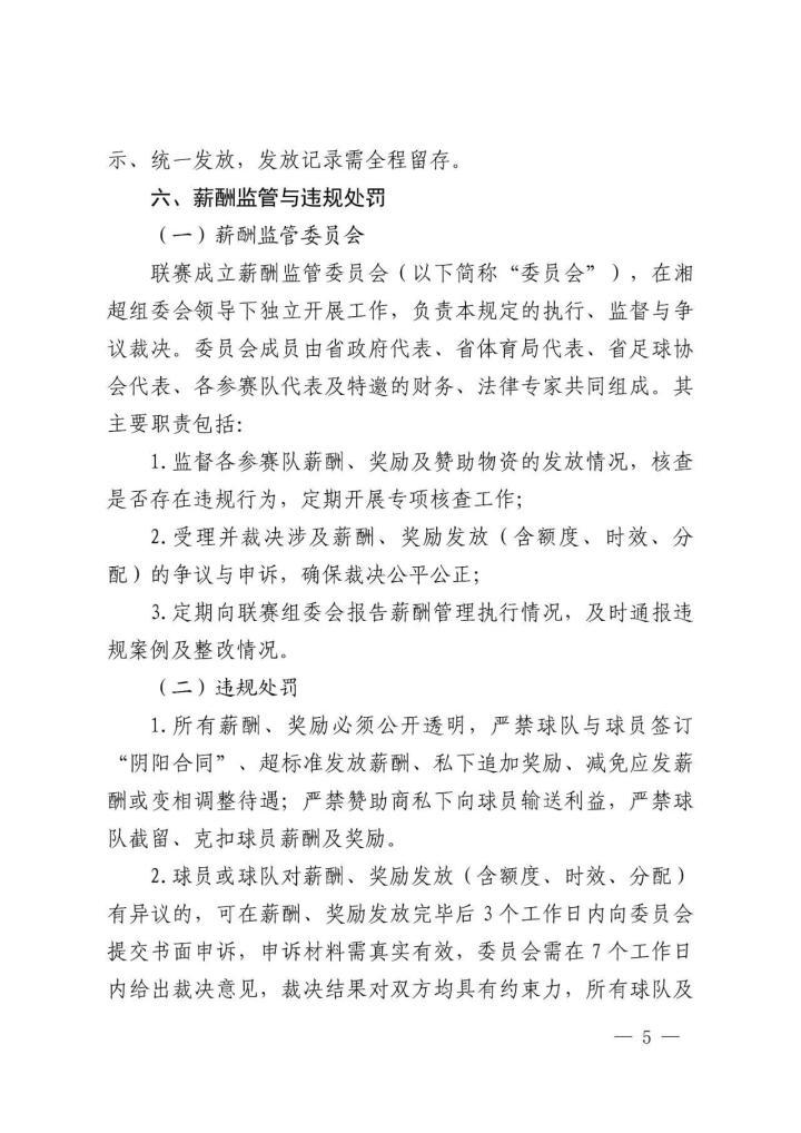
为确保新规落地执行,湘超联赛专门成立薪酬监管委员会,由湖南省政府、省体育局、省足协、各参赛队代表及特邀财务、法律专家组成,独立开展监督核查与争议裁决工作。
新规明确了严厉的违规处罚措施:存在签订“阴阳合同”、超标准发薪、私下追加奖励、截留克扣薪酬等行为的,情节较轻者扣除联赛积分6分并罚款5万元;情节严重者剥夺当赛季成绩、取消下赛季参赛资格,涉事球员禁赛24个月,球队负责人及相关责任人纳入联赛黑名单;违规赞助商将被取消联赛赞助资格,情节严重的同样纳入黑名单。





推荐阅读
最新资讯