发布时间:2026-04-07 18:07:56 | 来源:懂球帝
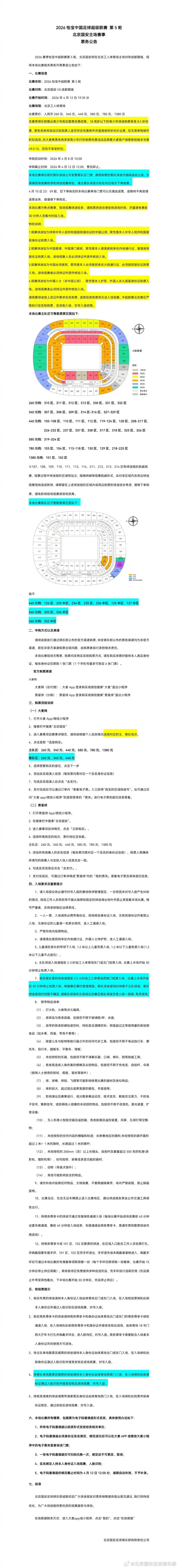
北京时间4月7日,北京国安官方发布主场对阵成都蓉城的票务公告,本场比赛门票4月8日10:00开售,票价260元起,最高1380元,此外18岁以下青少年可享受8.5折优惠。
2026怡宝中超联赛第5轮,北京国安将在北京工人体育场主场对阵成都蓉城,现将本场比赛相关票务开票事宜如下公告,请各位球迷详细阅读图中的公告内容。
⏰⏰⏰ 4月8日10点,申购启动。
请各位球迷关注公告内容,及时购票。
推荐阅读
开场9分钟连丢2球不敌喀麦隆,国足一胜一负结束本期FIFA系列赛
世预赛最后6场决战,谁能搭上世界杯的末班车,意大利能否杀出重围?
FIIFA系列赛:韦世豪首开记录,张玉宁传射建功,国足2比0完胜库拉索
国足今日14点出战FIFA系列赛,新国足首秀VS世界杯新军库拉索
国足最新一期集训名单公布,包含9名U23球员,杨希首次入选
女足亚洲杯:中国女足1-2不敌澳大利亚,止步四强,无缘卫冕
女足亚洲杯:双料晋级!中国女足2比0战胜中国台北,成功晋级四强+巴西世界杯
欧冠淘汰赛对阵出炉,皇马曼城再相遇,阿森纳几乎锁定四强,巴黎切尔西世俱杯决赛重演
欧冠附加赛尤文、国米、多特出局,欧冠16强:英超6队、西甲3强,意甲亚特兰大独苗
踏上卫冕之旅,中国女足备战亚洲杯
最新资讯